| UNIPROT | P20023 |
| Иммуноген | RPA750Hu01-Recombinant Complement Receptor 2 (CD21) |
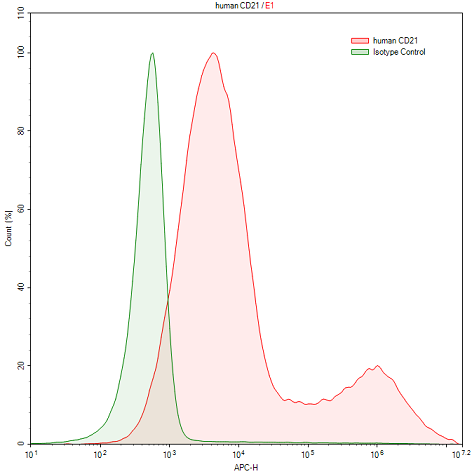
Anti-Complement Receptor 2 (CD21) Polyclonal Antibody (FAA750Hu01)
Реактивность подтвержденная:
человек
Источник (хозяин):
кролик
Валидировано для:
FCM
Характеристики
Техническое описание
| Русское название | FAA750Hu01 Поликлональное антитело к CD21 (человек) <Cloud-Clone,Китай> |
| Каталожный номер | FAA750Hu01 |
| Название антигена | Complement Receptor 2 (CR2) |
| UNIPROT | P20023 |
| Иммуноген | RPA750Hu01-Recombinant Complement Receptor 2 (CD21) |
| Английские синонимы | CD21, CD 21, CD-21, C3DR, Complement Component(3d/Epstein Barr Virus)Receptor 2, Complement C3d receptor, Epstein-Barr virus receptor, EBV receptor |
Реактивность подтвержденная Нужна другая реактивность? |
человек |
| Источник (хозяин) | кролик |
| Клональность | поликлональное |
| Рекомбинантное | нет |
| Готовое к использованию | нет |
| Концентрация | 500 мкг/мл |
| Конъюгат | По запросу: PerCP, PE, Cy3, FITC, Cy7, Cy5.5, PE-Cy5, PE-Cy7, PerCp-Cy5.5, APC, Cy5, PE-Cy3, PE-Cy5.5, APC-Cy7, Biotin-APC, FITC-Biotin, TRITC, APC-Cy5, AF488, AF594, AF405, AF555, AF700, AF647, AF750 |
| Валидировано для | FCM Проточная цитометрия |
| Рекомендуемые разведения | FCM: 1-5 мкл на 10^6 клеток в 100 мкл. Оптимальное разведение определяется конечным потребителем |
| Метод очистки | Антигенспецифическая аффинная хроматография с последующей аффинной хроматографией с белком А |
| Состав буфера | 0.01M PBS, pH7.4, 0.05% Proclin-300, 50% глицерин |
| Условия доставки | термобокс с аккумуляторами холода |
| Условия хранения | Хранить при 4°C для частого использования. Хранить при -20°C в течение 12 месяцев. Избегать повторяющихся циклов замораживания/оттаивания |
| Срок хранения | 12 месяцев |
| Производитель | Cloud-Clone Corp. |
| Ссылка на страницу товара на сайте производителя | http://www.cloud-clone.com/products/FAA750Hu01.html |
|
Артикул
|
Наименование |
Производитель
|
|---|
|
Артикул
|
Наименование |
Производитель
|
|---|
|
Артикул
|
Наименование |
Производитель
|
|---|
|
Артикул
|
Наименование |
Производитель
|
|---|
|
Артикул
|
Наименование |
Производитель
|
|---|
Акции и предложения
Популярные продукты:
Elab Fluor®Violet 500 Anti-Human HLA-DR Antibody[L243] (E-AB-F1111R)
Источник (хозяин): мышь
Реактивность подтвержденная: человек
Валидировано для: FCM
Реактивность подтвержденная: человек
Валидировано для: FCM
Polyclonal Antibody to C Reactive Protein (CRP) (PAA821Ra06)
Источник (хозяин): кролик
Реактивность подтвержденная: крыса
Валидировано для: WB
Реактивность подтвержденная: крыса
Валидировано для: WB
Rat Arylsulfatase A(ARSA) ELISA kit (E02A1683)
Организм: крыса
Human Calmodulin like protein 3(CALML3) ELISA kit (E01C1324)
Организм: человек
Диапазон определения: 1-25 нг/мл
Чувствительность: 0.1 нг/мл
Диапазон определения: 1-25 нг/мл
Чувствительность: 0.1 нг/мл
Mouse ATP binding cassette sub family F member 1(ABCF1) ELISA kit (E03A1150)
Организм: мышь
Диапазон определения: 0.5-10 нг/мл
Чувствительность: 0.1 нг/мл
Диапазон определения: 0.5-10 нг/мл
Чувствительность: 0.1 нг/мл
Bovine Adrenocorticotropic Hormone ELISA kit (E11A0005)
Организм: корова
Диапазон определения: 50-1000 пг/мл
Чувствительность: 1 пг/мл
Диапазон определения: 50-1000 пг/мл
Чувствительность: 1 пг/мл

