| UNIPROT | P10721 |
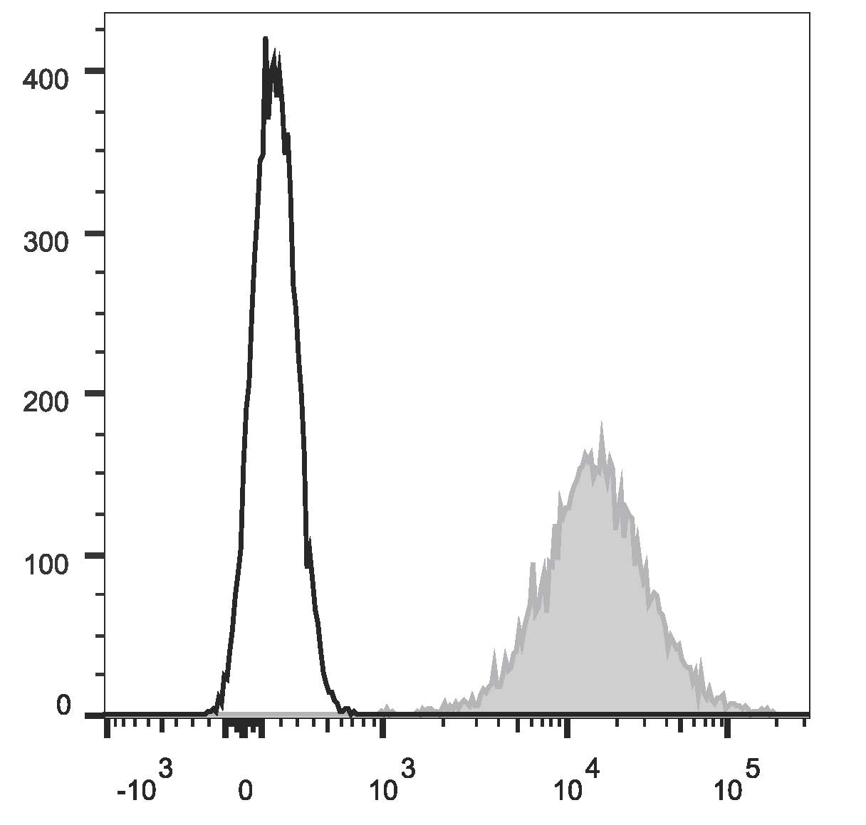
APC Anti-Human CD117/c-Kit Antibody[104D2] (FCE2994)
Реактивность подтвержденная:
человек
Источник (хозяин):
мышь
Валидировано для:
FCM
Характеристики
Техническое описание
| Каталожный номер | FCE2994 |
| Название антигена | Stem Cell Factor Receptor (SCFR) |
| UNIPROT | P10721 |
| Английские синонимы | CD117, CD 117, CD-117, KIT, C-Kit, PBT, p145 c-Kit, C-Kit Receptor, Tyrosine-Protein Kinase, V-Kit Hardy-Zuckerman 4 Feline Sarcoma Viral Oncogene Homolog, Piebald Trait |
Реактивность подтвержденная Нужна другая реактивность? |
человек |
| Источник (хозяин) | мышь |
| Изотип | IgG1 Kappa |
| Клональность | моноклональное |
| Клон | 104D2 |
| Рекомбинантное | нет |
| Готовое к использованию | нет |
| Концентрация | 5 мкл/тест |
| Конъюгат | APC |
| Валидировано для | FCM Проточная цитометрия |
| Рекомендуемые разведения | Рекомендуемая дозировка 5 мкл антитела на тест (миллион клеток в 100 мкл окрашиваемого объема или на 100 мкл цельной крови). Оптимальное разведение определяется конечным потребителем |
| Состав буфера | PBS, pH 7.2, 0.09% стабилизатор and 1% белковый защитный агент |
| Условия доставки | термобокс с аккумуляторами холода |
| Условия хранения | Хранить при 2-8°C в течение 12 месяцев. Беречь от длительного воздействия света! Не замораживать! |
| Срок хранения | 12 месяцев |
| Производитель | AssayVector |
|
Артикул
|
Наименование |
Производитель
|
|---|
|
Артикул
|
Наименование |
Производитель
|
|---|
|
Артикул
|
Наименование |
Производитель
|
|---|
|
Артикул
|
Наименование |
Производитель
|
|---|
|
Артикул
|
Наименование |
Производитель
|
|---|
|
Артикул
|
Наименование |
Производитель
|
|---|
Акции и предложения
Популярные продукты:
ELISA Kit DIY Materials for Fibrinogen Gamma (FGg) (KSC477Mu01)
Организм: мышь
Диапазон определения: 31.2-2000 нг/мл
Чувствительность: 13.4 нг/мл
Диапазон определения: 31.2-2000 нг/мл
Чувствительность: 13.4 нг/мл
ELISA Kit DIY Materials for Fatty Acid Binding Protein 2, Intestinal (FABP2) (KSA559Po01)
Организм: свинья
Диапазон определения: 0.156-10 нг/мл
Чувствительность: 0.057 нг/мл
Диапазон определения: 0.156-10 нг/мл
Чувствительность: 0.057 нг/мл
ELISA Kit DIY Materials for TNF Receptor Associated Factor 6 (TRAF6) (KSG751Hu01)
Организм: человек
Диапазон определения: 0.156-10 нг/мл
Чувствительность: 0.054 нг/мл
Диапазон определения: 0.156-10 нг/мл
Чувствительность: 0.054 нг/мл
Rabbit β Ala His dipeptidase(CNDP1) ELISA kit (E04B0887)
Организм: кролик
Chicken Uridine Phosphorylase 2 (UPP2) (E12U0072)
Организм: курица
Bovine Uridine Phosphorylase 2 (UPP2) (E11U0072)
Организм: корова

