| UNIPROT | P37217 |
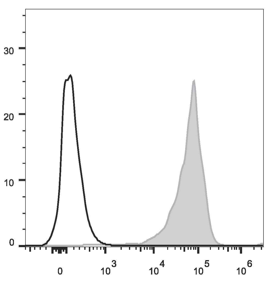
APC Anti-Mouse CD69 Antibody[H1.2F3] (FCE3265)
Реактивность подтвержденная:
мышь
Источник (хозяин):
хомяк
Валидировано для:
FCM
Характеристики
Техническое описание
| Каталожный номер | FCE3265 |
| Название антигена | C-Type Lectin Domain Family 2, Member C (CLEC2C) |
| UNIPROT | P37217 |
| Английские синонимы | CD69, CD 69, CD-69, CLEC2-C, AIM, p60, EA1, MLR-3, Early T-Cell Activation Antigen p60, Early activation antigen CD69, Activation inducer molecule, Leukocyte surface antigen Leu-23 |
Реактивность подтвержденная Нужна другая реактивность? |
мышь |
| Источник (хозяин) | хомяк |
| Изотип | IgG |
| Клональность | моноклональное |
| Клон | H1.2F3 |
| Рекомбинантное | нет |
| Готовое к использованию | нет |
| Концентрация | 5 мкл/тест |
| Конъюгат | APC |
| Валидировано для | FCM Проточная цитометрия |
| Рекомендуемые разведения | Рекомендуемая дозировка 5 мкл антитела на тест (миллион клеток в 100 мкл окрашиваемого объема или на 100 мкл цельной крови). Оптимальное разведение определяется конечным потребителем |
| Состав буфера | PBS, pH 7.2, 0.09% стабилизатор and 1% белковый защитный агент |
| Условия доставки | термобокс с аккумуляторами холода |
| Условия хранения | Хранить при 2-8°C в течение 12 месяцев. Беречь от длительного воздействия света! Не замораживать! |
| Срок хранения | 12 месяцев |
| Производитель | AssayVector |
|
Артикул
|
Наименование |
Производитель
|
|---|
|
Артикул
|
Наименование |
Производитель
|
|---|
|
Артикул
|
Наименование |
Производитель
|
|---|
|
Артикул
|
Наименование |
Производитель
|
|---|
Акции и предложения
Популярные продукты:
Monoclonal Antibody to Angiopoietin 1 (ANGPT1) (MAA008Hu25)
Источник (хозяин): мышь
Реактивность подтвержденная: человек
Валидировано для: ICC, IF
Реактивность подтвержденная: человек
Валидировано для: ICC, IF
ELISA Kit for Programmed Cell Death Protein 4 (PDCD4) (SEL108Hu)
Организм: человек
Диапазон определения: 0.156-10 нг/мл
Чувствительность: 0.061 нг/мл
Диапазон определения: 0.156-10 нг/мл
Чувствительность: 0.061 нг/мл
Human Medium wave sensitive opsin 1(OPN1MW) ELISA kit (E01M0091)
Организм: человек
Диапазон определения: 1-25 нг/мл
Чувствительность: 0.1 нг/мл
Диапазон определения: 1-25 нг/мл
Чувствительность: 0.1 нг/мл
Bovine Complement Fragment 3a ELISA kit (E11C0658)
Организм: корова

