| UNIPROT | Q08209 |
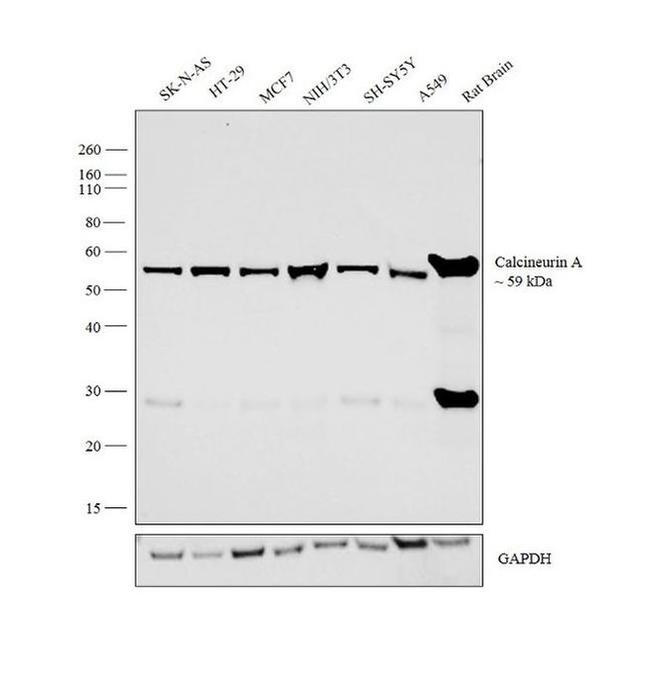
| Иммуноген | Синтетический пептид, соответствующий human Calcineurin A |
Calcineurin A Recombinant Rabbit mAb (ARM2447)
Реактивность подтвержденная:
человек, мышь, крыса
Источник (хозяин):
кролик
Валидировано для:
FCM
IP
WB
Характеристики
Техническое описание
| Каталожный номер | ARM2447 |
| Название антигена | Calcineurin (CaN) |
| UNIPROT | Q08209 |
| Иммуноген | Синтетический пептид, соответствующий human Calcineurin A |
| Английские синонимы | PPP3CA, PPP3-CA, CCN1, CNA1, CALN, CALNA1, PP2B, PP2-B, Protein Phosphatase 3(formerly 2B),Catalytic Subunit,Alpha Isoformprotein Phosphatase 2B, Calcineurin A Alpha |
Реактивность подтвержденная Нужна другая реактивность? |
человек, мышь, крыса |
| Источник (хозяин) | кролик |
| Изотип | IgG |
| Клональность | моноклональное |
| Рекомбинантное | да |
| Готовое к использованию | нет |
| Концентрация | 1 мг/мл |
| Конъюгат | По запросу: HRP, biotin, Cy3, Cy5, APC, AF488, AF594, AF405 |
| Валидировано для | FCM IP WB Проточная цитометрия; Иммунопреципитация; Вестерн-блоттинг |
| Рекомендуемые разведения | WB 1:500~1:2000; FCM 1:50; IP 1:50 |
| Метод очистки | Антигенспецифическая аффинная хроматография |
| Состав буфера | 50 нмоль Tris-Glycine(pH 7.4); 0.15M NaCl; 40% глицерин; 0.01% азид натрия и 0.05% БСА |
| Условия доставки | термобокс с аккумуляторами холода |
| Условия хранения | Сразу после получения аликвотировать и хранить при -20ºС до 12 месяцев с момента получения. Избегать повторения циклов замерзания/оттаивания |
| Срок хранения | 12 месяцев |
| Производитель | AssayVector |
|
Артикул
|
Наименование |
Производитель
|
|---|
|
Артикул
|
Наименование |
Производитель
|
|---|
|
Артикул
|
Наименование |
Производитель
|
|---|
Акции и предложения
Популярные продукты:
Guinea Pig CKLF like MARVEL transmembrane domain containing protein 1(CMTM1) ELISA kit (E05C1831)
Организм: морская свинка
Porcine Chromobox protein homolog 5(CBX5) ELISA kit (E07C1422)
Организм: свинья
Rat Cell adhesion molecule 3(CADM3) ELISA kit (E02C1305)
Организм: крыса
Goat Endothelin 3(EDN3) ELISA kit (E06E0367)
Организм: коза

