| UNIPROT | P51946 |
| Иммуноген | Синтетический пептид, соответствующий human Cyclin H/p34 |
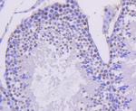
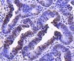
Cyclin H Recombinant Rabbit mAb (ARM2093)
Реактивность подтвержденная:
человек, мышь
Источник (хозяин):
кролик
Валидировано для:
FCM
IHC
IP
WB
IF
ICC
Характеристики
Техническое описание
| Каталожный номер | ARM2093 |
| Название антигена | Cyclin H (CCNH) |
| UNIPROT | P51946 |
| Иммуноген | Синтетический пептид, соответствующий human Cyclin H/p34 |
| Английские синонимы | CCN-H, CAK, p34, p37, CDK-Activating Kinase, Cyclin-Dependent Kinase-Activating Kinase, MO15-Associated Protein |
Реактивность подтвержденная Нужна другая реактивность? |
человек, мышь |
| Источник (хозяин) | кролик |
| Изотип | IgG |
| Клональность | моноклональное |
| Рекомбинантное | да |
| Готовое к использованию | нет |
| Концентрация | 1 мг/мл |
| Конъюгат | По запросу: HRP, biotin, Cy3, Cy5, APC, AF488, AF594, AF405 |
| Валидировано для | FCM IHC IP WB IF ICC Проточная цитометрия; Иммуногистохимия; Иммунопреципитация; Вестерн-блоттинг; Иммунофлуоресценция; Иммуноцитохимия |
| Рекомендуемые разведения | WB 1:500~1:2000; IHC 1:50~1:200; IF/ICC 1:50~1:200; FCM 1:50; IP 1:50 |
| Метод очистки | Антигенспецифическая аффинная хроматография |
| Состав буфера | 50 нмоль Tris-Glycine(pH 7.4); 0.15M NaCl; 40% глицерин; 0.01% азид натрия и 0.05% БСА |
| Условия доставки | термобокс с аккумуляторами холода |
| Условия хранения | Сразу после получения аликвотировать и хранить при -20ºС до 12 месяцев с момента получения. Избегать повторения циклов замерзания/оттаивания |
| Срок хранения | 12 месяцев |
| Производитель | AssayVector |
|
Артикул
|
Наименование |
Производитель
|
|---|
|
Артикул
|
Наименование |
Производитель
|
|---|
|
Артикул
|
Наименование |
Производитель
|
|---|
Акции и предложения
Популярные продукты:
Multiplex Assay Kit for Synaptotagmin VII (SYT7) (LMH077Hu)
Организм: человек
Диапазон определения: 0.02-20 нг/мл
Чувствительность: 0.007 нг/мл
Диапазон определения: 0.02-20 нг/мл
Чувствительность: 0.007 нг/мл
Human Iduronate sulfatase ELISA kit (E01I0334)
Организм: человек
Диапазон определения: 10-250 нг/мл
Чувствительность: 1 нг/мл
Диапазон определения: 10-250 нг/мл
Чувствительность: 1 нг/мл
Bovine Oncomodulin ELISA kit (E11O0894)
Организм: корова
Canine Clathrin heavy chain 1(CLTC) ELISA kit (E08C1821)
Организм: собака
Sheep 60S ribosomal protein L6(RPL6) ELISA kit (E14R0466)
Организм: овца
Chicken Tumor Protein P63 ELISA kit (E12T0290)
Организм: курица

