| UNIPROT | P11836 |
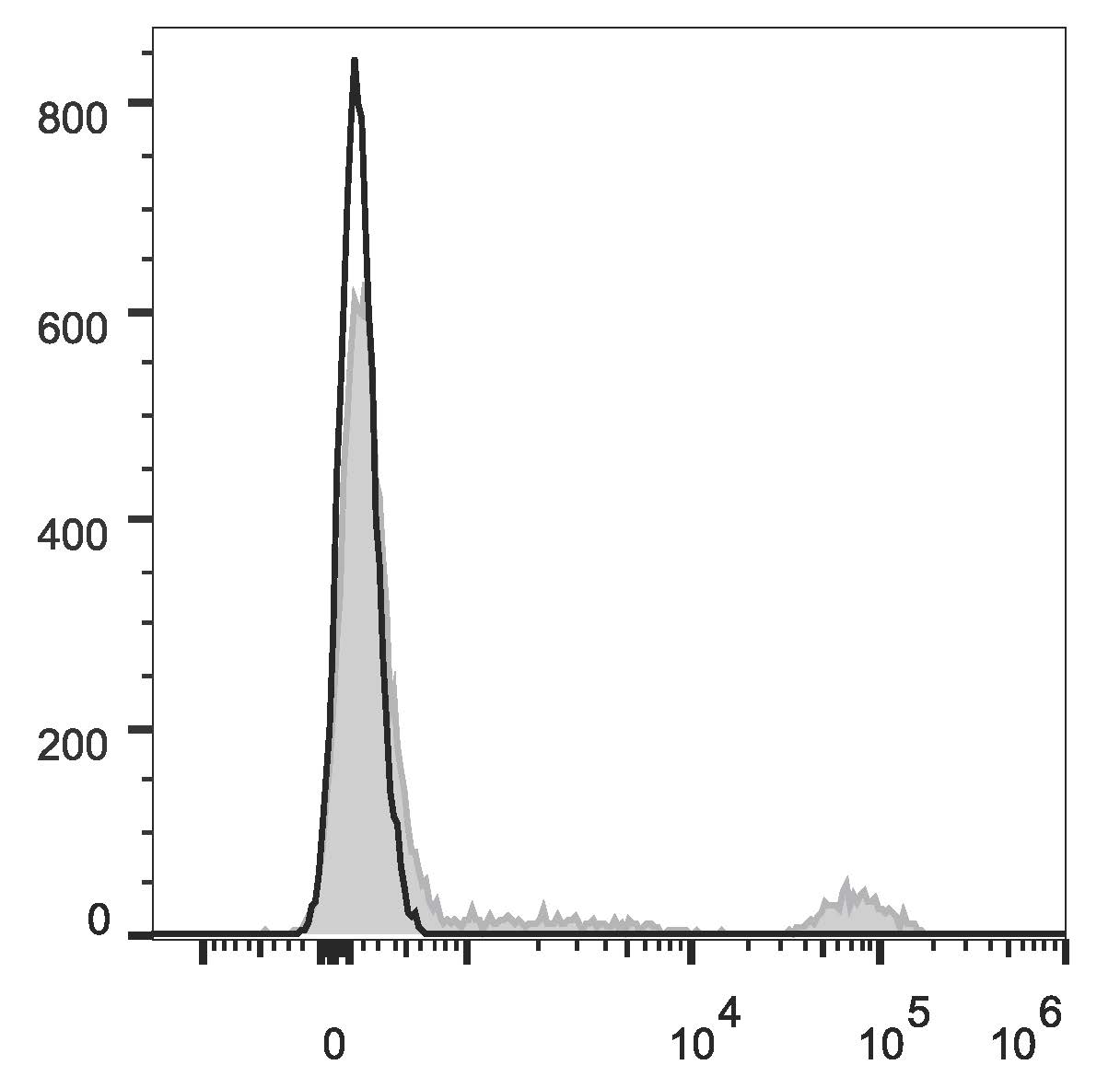
Fluor® 647 Anti-Human CD20 Antibody[2H7] (FCE3476)
Реактивность подтвержденная:
человек
Источник (хозяин):
мышь
Валидировано для:
FCM
Характеристики
Техническое описание
| Каталожный номер | FCE3476 |
| Название антигена | Membrane Spanning 4 Domains Subfamily A, Member 1 (MS4A1) |
| UNIPROT | P11836 |
| Английские синонимы | CD20, CD 20, CD-20, MS4-A1, B1, Bp35, LEU16, MS4-A2, S7, B-lymphocyte antigen CD20, B-lymphocyte surface antigen B1 |
Реактивность подтвержденная Нужна другая реактивность? |
человек |
| Источник (хозяин) | мышь |
| Изотип | IgG2b Kappa |
| Клональность | моноклональное |
| Клон | 2H7 |
| Рекомбинантное | нет |
| Готовое к использованию | нет |
| Концентрация | 5 мкл/тест |
| Конъюгат | Fluor® 647 |
| Валидировано для | FCM Проточная цитометрия |
| Рекомендуемые разведения | Рекомендуемая дозировка 5 мкл антитела на тест (миллион клеток в 100 мкл окрашиваемого объема или на 100 мкл цельной крови). Оптимальное разведение определяется конечным потребителем |
| Состав буфера | PBS, pH 7.2, 0.09% стабилизатор and 1% белковый защитный агент |
| Условия доставки | термобокс с аккумуляторами холода |
| Условия хранения | Хранить при 2-8°C в течение 12 месяцев. Беречь от длительного воздействия света! Не замораживать! |
| Срок хранения | 12 месяцев |
| Производитель | AssayVector |
|
Артикул
|
Наименование |
Производитель
|
|---|
|
Артикул
|
Наименование |
Производитель
|
|---|
|
Артикул
|
Наименование |
Производитель
|
|---|
|
Артикул
|
Наименование |
Производитель
|
|---|
|
Артикул
|
Наименование |
Производитель
|
|---|
|
Артикул
|
Наименование |
Производитель
|
|---|
Акции и предложения
Популярные продукты:
Fluor® 647 Anti-Human CD20 Antibody[2H7] (FCE3476)
Источник (хозяин): мышь
Реактивность подтвержденная: человек
Валидировано для: FCM
Реактивность подтвержденная: человек
Валидировано для: FCM
Anti-Human CD20/MS4A1 Antibody (SAA2209), FITC (FHC90761)
Источник (хозяин): человек
Реактивность подтвержденная: человек
Валидировано для: ELISA, FCM
Реактивность подтвержденная: человек
Валидировано для: ELISA, FCM
Recombinant Caveolin 1 (CAV1) (RPA214Ga01)
Источник (хозяин): E.coli
Организм: курица
Теги: N-концевой His-Tag
Биоактивность: нет
Организм: курица
Теги: N-концевой His-Tag
Биоактивность: нет
Rabbit Anti-NeuN Antibody (SAA2241) (RHA00601)
Источник (хозяин): кролик
Реактивность подтвержденная: человек, мышь, крыса
Валидировано для: FCM, ICC, IF, IHC, WB
Реактивность подтвержденная: человек, мышь, крыса
Валидировано для: FCM, ICC, IF, IHC, WB
Mouse Anti-SARS-CoV-2 S/Spike glycoprotein IgA Antibody (SAA2227) (RVV00326)
Источник (хозяин): мышь
Реактивность подтвержденная: вирусы
Валидировано для: ELISA
Реактивность подтвержденная: вирусы
Валидировано для: ELISA
Mouse Anti-Plasmodium berghei CSP Antibody (SAb2279) (RXX55206)
Источник (хозяин): мышь
Реактивность подтвержденная: простейшие
Валидировано для: ELISA, NEUT
Реактивность подтвержденная: простейшие
Валидировано для: ELISA, NEUT

