| UNIPROT | P26842 |
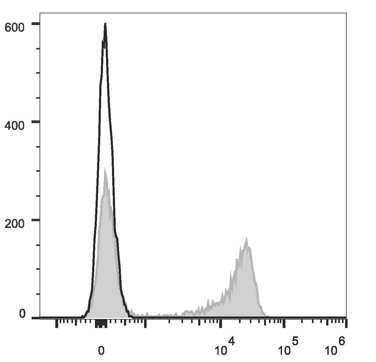
PE Anti-Human CD27 Antibody[O323] (FCE2914)
Реактивность подтвержденная:
человек
Источник (хозяин):
мышь
Валидировано для:
FCM
Характеристики
Техническое описание
| Каталожный номер | FCE2914 |
| Название антигена | Tumor Necrosis Factor Receptor Superfamily, Member 7 (TNFRSF7) |
| UNIPROT | P26842 |
| Английские синонимы | CD27, CD 27, CD-27, S152, T14, Tp55, CD27L receptor |
Реактивность подтвержденная Нужна другая реактивность? |
человек |
| Источник (хозяин) | мышь |
| Изотип | IgG1 Kappa |
| Клональность | моноклональное |
| Клон | O323 |
| Рекомбинантное | нет |
| Готовое к использованию | нет |
| Концентрация | 5 мкл/тест |
| Конъюгат | PE |
| Валидировано для | FCM Проточная цитометрия |
| Рекомендуемые разведения | Рекомендуемая дозировка 5 мкл антитела на тест (миллион клеток в 100 мкл окрашиваемого объема или на 100 мкл цельной крови). Оптимальное разведение определяется конечным потребителем |
| Состав буфера | PBS, pH 7.2, 0.09% стабилизатор and 1% белковый защитный агент |
| Условия доставки | термобокс с аккумуляторами холода |
| Условия хранения | Хранить при 2-8°C в течение 12 месяцев. Беречь от длительного воздействия света! Не замораживать! |
| Срок хранения | 12 месяцев |
| Производитель | AssayVector |
|
Артикул
|
Наименование |
Производитель
|
|---|
|
Артикул
|
Наименование |
Производитель
|
|---|
|
Артикул
|
Наименование |
Производитель
|
|---|
|
Артикул
|
Наименование |
Производитель
|
|---|
Акции и предложения
Популярные продукты:
Anti-SFTSV Gn/Glycoprotein N Antibody (SAb2308) (RVV33501)
Источник (хозяин): человек
Реактивность подтвержденная: вирусы
Валидировано для: ELISA, IF, SPR, WB
Реактивность подтвержденная: вирусы
Валидировано для: ELISA, IF, SPR, WB
Guinea Pig AP 1 complex subunit gamma like 2(AP1G2) ELISA kit (E05A1556)
Организм: морская свинка
Anti-ITLN1 Polyclonal Antibody (PHJ30001)
Источник (хозяин): кролик
Реактивность подтвержденная: человек, мышь, крыса
Валидировано для: ELISA, IHC, WB
Реактивность подтвержденная: человек, мышь, крыса
Валидировано для: ELISA, IHC, WB
PE Anti-Human CD27 Antibody[O323] (FCE2914)
Источник (хозяин): мышь
Реактивность подтвержденная: человек
Валидировано для: FCM
Реактивность подтвержденная: человек
Валидировано для: FCM
Anti-DDC Antibody (R1R63) (RHD41201)
Источник (хозяин): кролик
Реактивность подтвержденная: человек, мышь, крыса
Валидировано для: WB
Реактивность подтвержденная: человек, мышь, крыса
Валидировано для: WB

