| UNIPROT | P11609 |
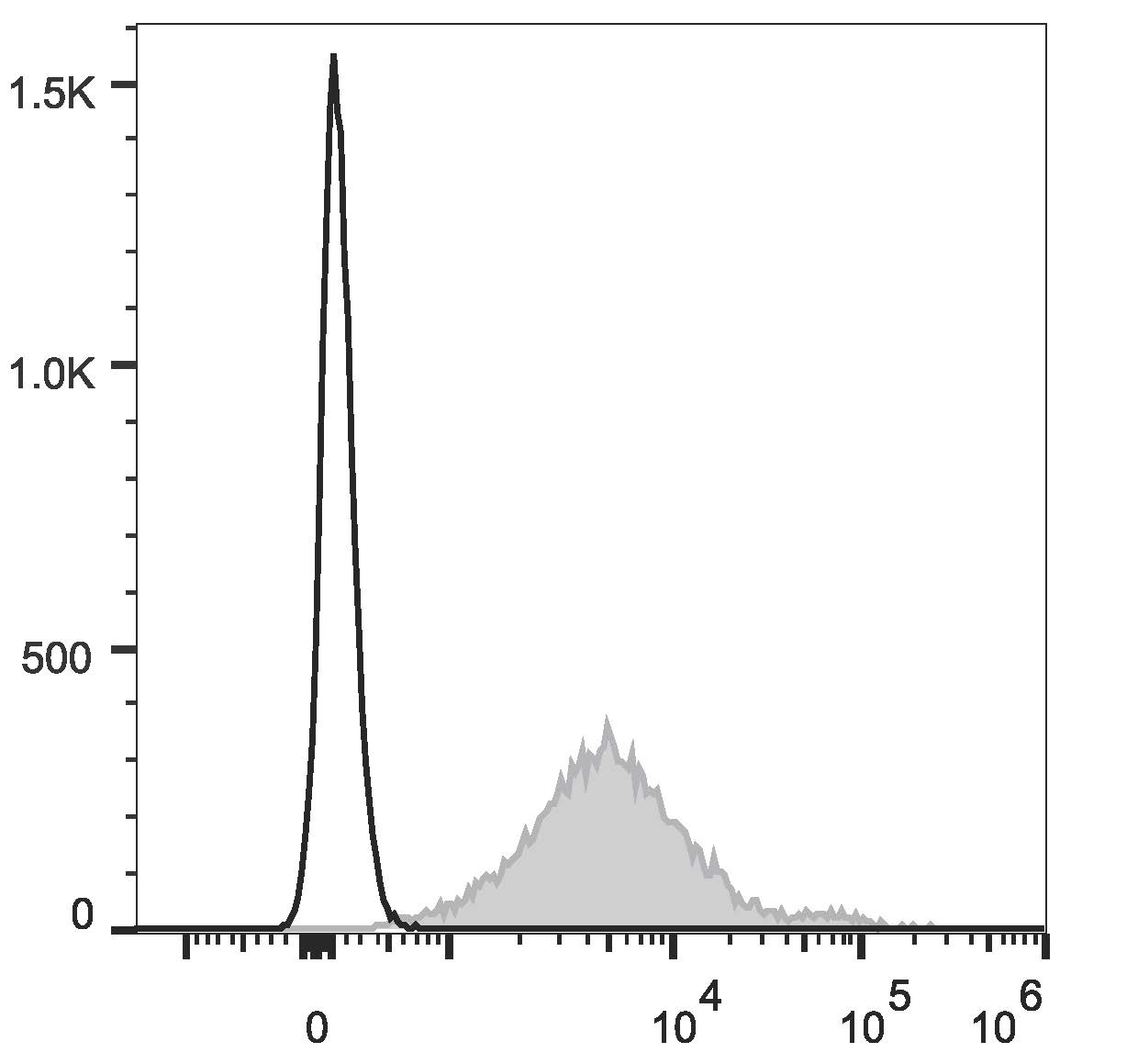
PE/Cyanine7 Anti-Mouse CD1d Antibody[19G11] (FCE1763)
Реактивность подтвержденная:
мышь
Источник (хозяин):
крыса
Валидировано для:
FCM
Характеристики
Техническое описание
| Каталожный номер | FCE1763 |
| Название антигена | Cluster Of Differentiation 1d (CD1d) |
| UNIPROT | P11609 |
| Английские синонимы | CD1-D, CD-1D, CD1 D, CD 1D, R3G1, Antigen-presenting glycoprotein CD1d |
| Русские синонимы | Кластер дифференцировки 1D |
Реактивность подтвержденная Нужна другая реактивность? |
мышь |
| Источник (хозяин) | крыса |
| Изотип | IgG2b Kappa |
| Клональность | моноклональное |
| Клон | 19G11 |
| Рекомбинантное | нет |
| Готовое к использованию | нет |
| Концентрация | 5 мкл/тест |
| Конъюгат | PE/Cyanine7 |
| Валидировано для | FCM Проточная цитометрия |
| Рекомендуемые разведения | Рекомендуемая дозировка 5 мкл антитела на тест (миллион клеток в 100 мкл окрашиваемого объема или на 100 мкл цельной крови). Оптимальное разведение определяется конечным потребителем |
| Состав буфера | PBS, pH 7.2, 0.09% стабилизатор and 1% белковый защитный агент |
| Условия доставки | термобокс с аккумуляторами холода |
| Условия хранения | Хранить при 2-8°C в течение 12 месяцев. Беречь от длительного воздействия света! Не замораживать! |
| Срок хранения | 12 месяцев |
| Производитель | AssayVector |
|
Артикул
|
Наименование |
Производитель
|
|---|
|
Артикул
|
Наименование |
Производитель
|
|---|
|
Артикул
|
Наименование |
Производитель
|
|---|
|
Артикул
|
Наименование |
Производитель
|
|---|
Акции и предложения
Популярные продукты:
Anti-tdTomato Antibody (SAb2438) (RWK27401)
Источник (хозяин): альпака
Реактивность подтвержденная: для всех
Валидировано для: ELISA
Реактивность подтвержденная: для всех
Валидировано для: ELISA
Goat Ceramide kinase(CERK) ELISA kit (E06C1622)
Организм: коза
Rat Calponin 1(CNN1) ELISA kit (E02C1853)
Организм: крыса
Chicken Sulfite oxidase, mitochondrial(SUOX) ELISA kit (E12S0425)
Организм: курица

